古物商の許可と聞くと
- 手続きが難しい
- 専門家に頼むもの
- 何をしたらいいのかわからないと
こんなイメージを持っている方がいらっしゃると思います。
私も申請する前は同じ気持ちでした。
この記事では、個人事業主として自分名義で古物商許可を申請してみた体験を全3回に分けて説明します。
⚠️あくまで個人名義で行うための申請です。
法人の場合は、記入内容や添付する書類が違いますのでご了承ください。
その点をこの記事では説明してません。
✅結論|書類作成は思っていたよりシンプル

個人事業主の古物商許可申請は、書類作成そのものは難しくありませんでした。
記載内容が抽象的なことではなく、聞かれていることが明確だったからです。
📝実際に作成した主な申請書類、添付書類(個人事業主)
私が準備・作成した書類は以下のとおりです⬇️
(※各都道府県により若干異なる場合がありますのでご確認を)
| 書類名 | 内容 |
|---|---|
| 古物商許可申請書(4通) | 住所・氏名・営業内容など |
| 略歴書(1通) | 職歴を記載 |
| 住民票の写し(1通) | 市区町村で取得。本籍地が入ったもの |
| 身分証明書(1通) | 本籍地の市区町村で取得。 |
| 誓約書(個人・管理者各1通) | 欠格事由に該当しないことの誓約 |
ひとつひとつ見ていくと難しい内容はありませんでした。
⬇️申請書の1通目。
個人の場合は代表者のところは記入不要です。
行商とは、露店やお客様の家などへ行って販売すること。
「ネット販売するなどはしないに○」でOKです。
古物の区分は、ご自身が主に扱うものを1つ○しましょう。
ちなみに私は手書きではなく、パソコンで入力してますが手書きでもOK。

⬇️申請書2通目。
個人事業主で自宅で古物商を営む場合は所在地の記載は不要です。
名称は、ご自身のお名前でも大丈夫ですが、情報開示をされるとお名前とご住所がバレますので、できれば何でもいいので屋号みたいなものを記載しましょう。
取り扱う古物は、実際に取り扱うものを幾つでもかまいませんので記載します。
管理者『営業所(店舗)ごとに置かれる古物取引(仕入れ・販売)が法令に則って適正に行われるよう管理・監督・指導する現場責任者』は、個人でしたらご自身を記載すればOKです。

⬇️申請書3通目。
他に営業する場所があれば記載しますが、なければ「営業所なし」に○で完了。

⬇️申請書4通目。
ホームページを作って物販する場合には、ホームページアドレスを記載します。(その場合は、契約しているドメイン等の添付資料が別途必要なります)
なければ「用いない」に○して完了です。
以上で申請書は完了。簡単ですよね。

⬇️略歴書は、最近5年間の勤め先や仕事の内容を書きましょう。

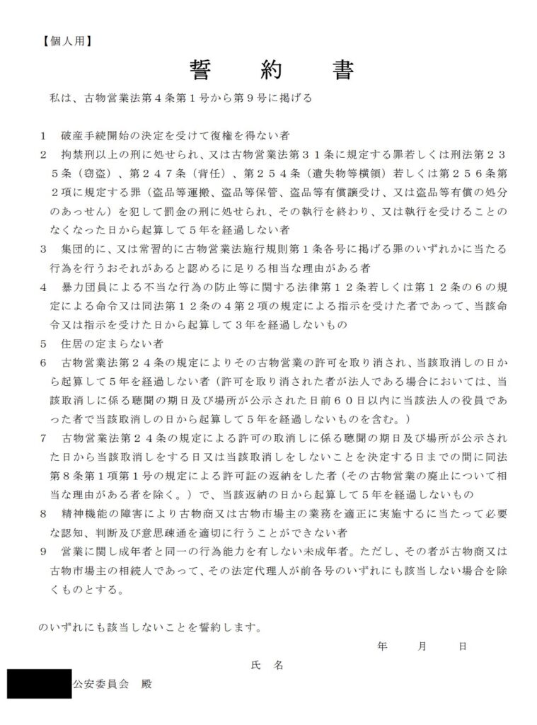
⬇️誓約書は、破産してないや犯罪してない等に該当していないことの確認書です。
ここは、手書きでご自身のお名前を署名しましょう。
作成する書類は以上です。あとは、住民票の写しと身分証明書(市区町村で取得するもので運転免許証のコピーとかではありませんのでご注意を、⬇️参照)を1通づつ用意するだけ。
これらの書類を所轄の警察署に提出します。
どうですか?ご自身でできそうですよね?


(身分証明書については、警察庁HPより引用。)
⤴️なぜ「難しくない」と感じたのか
① 記入欄が少なくて質問が具体的
「何を書けばいいのかわからない」という項目がありませんでした。
- 氏名
- 住所
- 生年月日
- 営業内容
など聞かれていることがはっきりしています。
② 専門用語が多くない
法律用語だらけで混乱ということもなく、行政書類に慣れていなくても理解できる文言が多かったです。
③ 個人事業主はシンプルな申請の構成
法人の申請と比べると
- 会社の登記事項証明書
- 定款
- 役員関係の書類など
が不要ですので、個人事業主は書類作成や添付書類がシンプルでした。
🕳️【実体験】思い込みが落とし穴だった
申請した際に油断していたポイントが1つありました。
個人事業主でも誓約書は2種類必要でした
私は「個人用の誓約書」だけを書いて申請しました。
ところが、個人用の誓約書と管理者用の誓約書の 2種類が必要 でした。
「個人=自分1人だから管理者も自分だからいいよね?」と思い込んでいたのが原因です。
👉 結果、警察署で指摘されました。(その場で署名して対応したので問題はありませんでした)
⚠️書類作成で感じた注意点まとめ
実際にやってみた感想をまとめます。
- 書類作成や添付する書類は難しくない
- 思い込みでの申請は、訂正などが起きる可能性ありますので、警察署に事前に相談するといいかも(私はしてない)。
- 申請人と管理者が同じ人でも、個人用と管理者用の誓約書がそれぞれ必要
「簡単そう=ノーチェックでOK」ではないということは心にお止めください。
○✖️クイズ|理解チェック
Q. 個人事業主なら誓約書は1種類でよい。
第2回予告|警察署へ行って申請してみた
次回、第2回は
- 警察署へ申請に行く前に電話した話
- 予約はできるのか?
- 生活安全課での雰囲気
- 19,000円の収入証紙
- 実際にかかった時間など
警察署での申請当日の流れをお話しします。
✨関連リンク





コメント